HOME > 建築士会関連 のニュース一覧 > -追加募集-半田支部〜令和7年度施設研修会〜『改正建築士法・省エネ法研修会』ご案内のお知らせ
2025-11-26半田

追加募集いたします
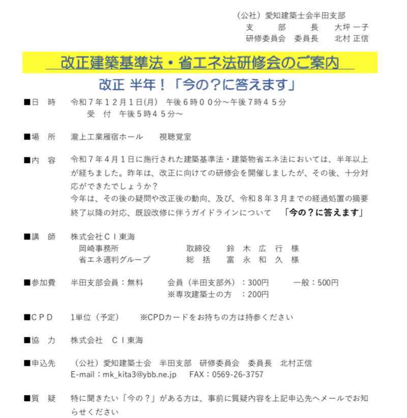
半田支部の令和7年度の研修会は、改正建築基準法・省エネ研修会です
令和7年4月1日に施工された建築基準法・建築物省エネ法において
半年以上が過ぎました。昨年は改正に向けての研修会を実施しましたが、その後
十分な対策は出来たでしょうか?
今年はその後の疑問や改装後の動向、及び令和8年3月までの経過措置の摘要終了
以降の対応、既設改修に伴うガイドラインについて「今の?に答えます」
詳しくはチラシをご覧ください
締め切りは11月29日(土)です
よろしくお願いします
| チラシ | PDFを開く |
|---|
| 地区 | 半田市、常滑市、東海市、大府市、知多市、東浦町、阿久比町、美浜町、武豊町、南知多町 |
|---|---|
| 支部長 | 大坪 一子 |
半田支部は知多半島5市5町の支部です
創立71年を迎え先輩方のレガシーを大切に振り返り未来へとバトンタッチしてまいります。
愛知建築士会半田支部に入りませんか?お待ちしております。